
近年来,随着互联网的快速发展,刷单炒信案件层出不穷,本团队长期深耕于此领域,参与多起大案、热点案件,包括“涉案金额上亿元的刷单平台涉刑案件”、“浙江首例以虚假广告罪定性刷单案件”等等,不胜枚举。以下按照时间顺序,简要对本团队律师代理的成功案例说明如下:
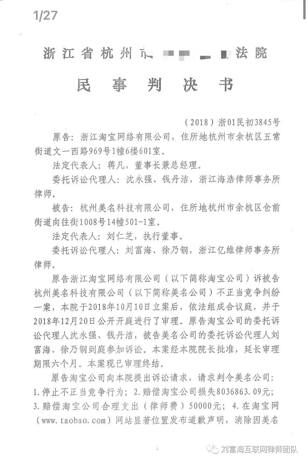
一、参与全国首例电商平台状告“刷单炒信”不正当竞争纠纷案
2016年,浙江淘宝网络有限公司等以杭州某网络科技有限公司开设的“傻推网”存在刷单炒信行为诉请赔偿二百余万,该案被誉为“电商平台史上刷单第一案”。
之后,杭州某网络科技有限公司委托本团队律师代理该案件,本团队律师介入后第一时间便内部进行诉讼材料研读,经过本团队律师不懈努力,所提出的抗辩观点引发原告及法官思考,法官更是多次召集双方当事人就案件争议焦点问题进行沟通,几经磋商,最终法院仅支持赔偿20余万,为当事人充分降低损失。
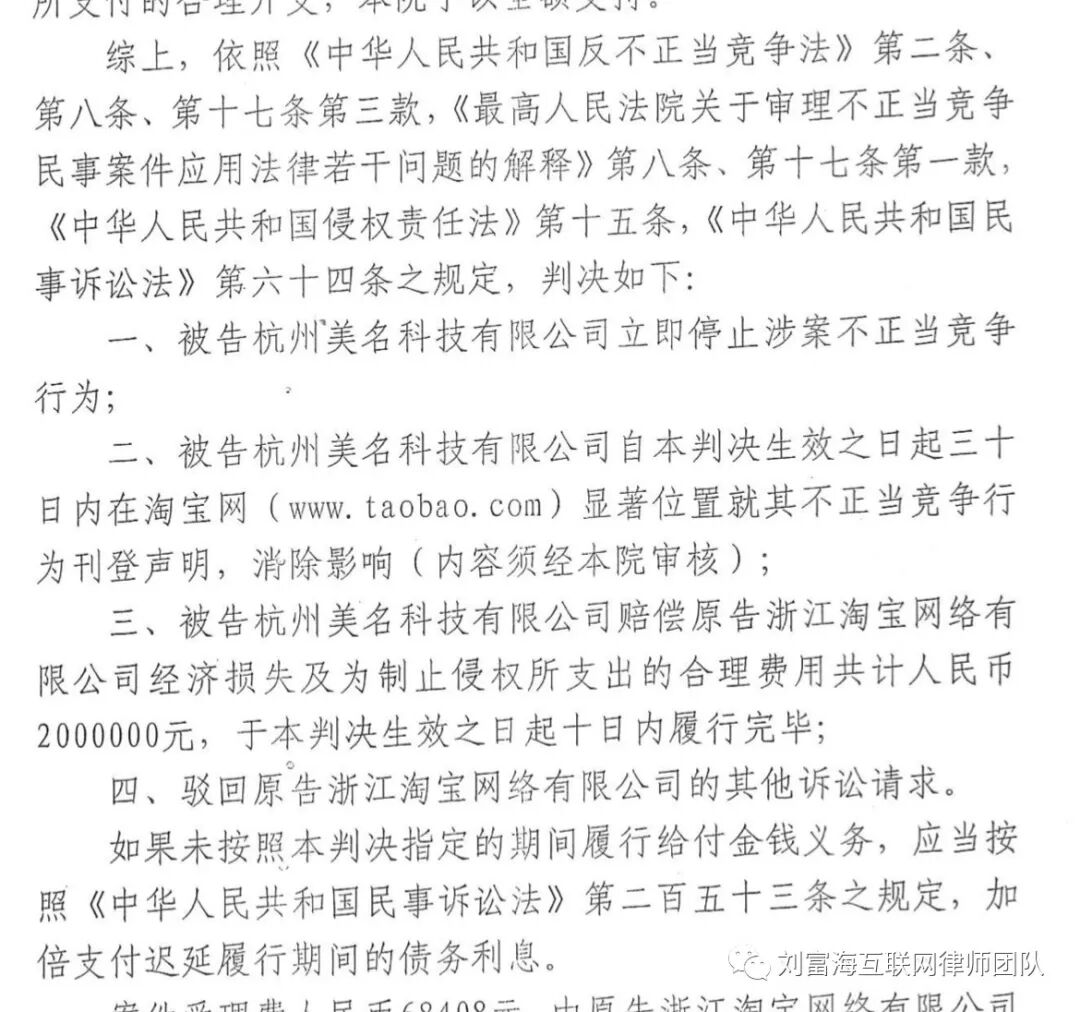
二、本团队律师代理的“美丽啪平台刷单案件”取得卓越成效,为当事人大额降低赔偿金额
2018年,阿里以“美丽啪”平台存在刷单行为展开投诉举报和民事诉讼追责,该案被多家媒体报道,被誉为浙江省行政查处的首起刷单炒信平台类案件,也是“新反法”下电商企业起诉刷单平台第一案。
在行政机关已确认美丽啪平台模式的可责性并查明其获利金额之后,平台经营者委托本团队律师处理阿里诉其不正当竞争索赔八百余万案件,本团队律师花费大量精力进行析理抗辩,最终成功为当事人减损六百余万,充分维护了当事人合法权益。
2020年,丽水公安破获一起“刷单炒信”获利数千万的热点案件,丽水公安于2020年12月以“非法经营罪”将该案移送检察院审查起诉。
案件移送审查起诉后,基于本团队前期同类案件成功处理经验,当事人家属找到了本团队律师,双方当面沟通后,家属正式委托本团队律师代理本案。接受委托后,本团队律师第一时间前往丽水市看守所会见当事人,会见沟通中,本团队律师了解到该刷单团队的操作模式不同于以往的刷单炒信,极有可能不构成“非法经营罪”。本团队律师立即在会见结束后约见承办检察官沟通定性问题并多番向其提交书面意见,但由于当时全国刷单炒信入刑第一案已经在杭州余杭法院宣判,涉案当事人已被判处非法经营罪,本案想要变更罪名,其中难度可见一斑。
通过不断挖掘案件细节及辩点,不懈与承办检察官沟通,多次理论与实务结合的分析、梳理,最终承办检察官采纳了本团队律师提出的意见,将本案罪名变更为“虚假广告罪”,并以该罪向法院移送起诉,最终法院以“虚假广告罪”判处当事人有期徒刑一年六个月,成功避免了以“非法经营罪”定罪量刑至少5年以上的有期徒刑。
五、本团队律师承接的一起广东地区涉案金额上亿元的刷单平台涉刑案件,目前正在办理中。
----刘富海(律报)刑辩律师团队